凯发K8(中国)

兰州凯发K8(中国)环保科技有限公司专注污水处理设备的研发制造 ▎一对一服务,能针对性给予污水处理解决方案

服务热线:

18919169931   09314283666

聚焦凯发K8(中国)动态

污水处理中,换季污泥膨胀怎么办

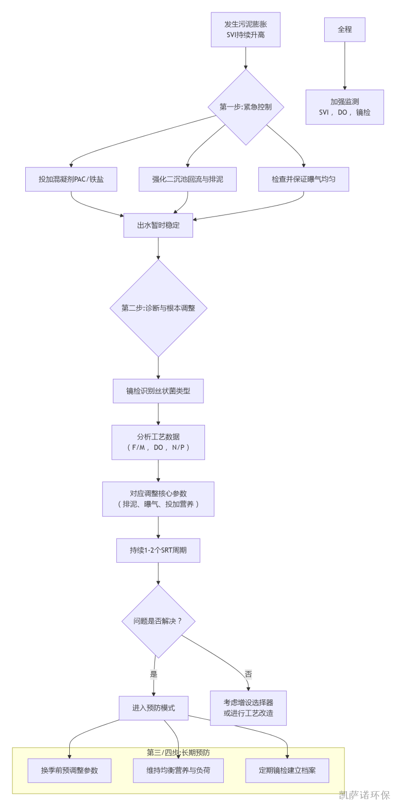
第一步:紧急控制措施(快速治标)

目标是立即防止污泥流失、保障出水达标
  1. 增加污泥沉淀性能:
    • 投加混凝剂:临时投加PAC(聚合氯化铝)铁盐(如三氯化铁),剂量通常为5-20 mg/L(以Al或Fe计),可快速凝聚丝状菌,改善泥水分离。这是最快速的应急方法。
    • 投加助凝剂:如PAM(聚丙烯酰胺),增强絮体形成。
    • 注意:加药需小试确定最佳剂量,避免过度投加导致化学污泥过多。
  2. 强化泥水分离:
    • 在二沉池入口处投加粘土或硅藻土(1-5 g/L),作为“增重剂”帮助污泥沉淀。
    • 加大二沉池污泥回流,避免污泥在二沉池停留过久导致厌氧上浮。
  3. 调整曝气池运行:
    • 适度提高DO:将溶解氧(DO)控制在2-4 mg/L,抑制部分丝状菌(如微丝菌)过度生长。
    • 避免局部缺氧:检查曝气头是否堵塞,确保曝气均匀。

第二步:工艺参数调整(核心治本)

这是解决膨胀的根本,需持续监测并耐心调整1-2个污泥龄(SRT)周期
  1. 调整食物微生物比(F/M):
    • 如果F/M过低(<0.05 kgBOD/kgMLSS·d):丝状菌容易占优。应适当降低MLSS浓度,顺利获得加大排泥提高F/M,刺激菌胶团生长。
    • 如果F/M过高(>0.2):可能引起低DO型膨胀。应提高MLSS浓度(减少排泥)或增加曝气量
  2. 控制营养比例:
    • 检查进水BOD:N:P是否接近100:5:1。缺氮或缺磷是导致膨胀的常见原因。必要时补充尿素(氮源)磷酸盐(磷源)
  3. 优化污泥龄(SRT):
    • 适当缩短SRT(例如,从15天降至8-10天),可排挤生长较慢的丝状菌。但需谨慎,避免影响硝化效果。
  4. 创造选择压抑制丝状菌:
    • 设置选择器:如果工艺允许,在曝气池前增设一个缺氧选择器好氧选择器。菌胶团细菌能快速吸收并储存有机物,在竞争中胜过丝状菌。
    • 间歇曝气/动态操作:在SBR等工艺中,顺利获得调整曝气/搅拌时间比例,形成有利菌胶团的环境。

第三步:针对不同季节原因的特定策略

  • 春季/秋季(温度剧烈变化期):
    • 微生物活性变化大。提前逐步调整运行参数,如随着温度升高,微生物活性增强,需提前增加排泥量,防止F/M过低。
    • 保持水温相对稳定(如对进水进行均质调节)。
  • 夏季:
    • 易发生低DO型膨胀硫化氢引起的膨胀。务必确保曝气充足,并防止进水中有机硫化物过高(产生硫化氢)。
  • 冬季:
    • 污泥活性低,可能由粘性膨胀(菌胶团分泌过多胞外聚合物)引起。可适当降低DO,并确保营养充足。

第四步:监测与诊断

  1. 镜检是关键:定期用显微镜观察污泥,识别丝状菌类型(如微丝菌、发硫菌、诺卡氏菌等),才能对症下药。这是区分膨胀类型(低F/M型、低DO型、缺营养型、硫化氢型)的最直接手段。
  2. 核心指标监测:
    • SVI(污泥体积指数):日测。当SVI持续 >150 mL/g时需警惕,>200 mL/g表明膨胀严重。
    • MLSS、DO、pH、进水COD/BOD、营养盐:加强监测频率。
    • 二沉池的泥面高度和出水浊度:实时监控运行效果。

总结:换季污泥膨胀处理流程图

 

38c22b4de1c8f

长期预防建议

  1. 平稳过渡:在季节交替前1-2周,根据历史数据和天气预报,预先逐步调整排泥量和曝气量。
  2. 均衡进水:尽量使进水水量、水质(特别是碳氮比)保持稳定,避免冲击负荷。
  3. 定期镜检:将显微镜观察作为常规项目,建立微生物相变化档案,提前预警。
  4. 设备维护:确保曝气系统、推流器、回流泵等设备处于最佳状态。
最后提醒:污泥膨胀的恢复需要时间(通常至少1-2周),切忌在调整后未见立即效果时就慌乱地大幅度改变操作。保持耐心、系统分析、循序渐进是成功恢复的关键。如果条件允许,咨询有经验的工艺工程师或借助专业检测组织进行深入分析,会更有帮助。

全国服务热线

18919169931
  • 邮箱:2257683192@qq.com
  • 联系方式:1891916993109314283666
  • 地址:甘肃省兰州市兰州新区中川工业园区ZB10号路